Home About Us Contact Us

 

Peer Review Process
Medpulse International Journal of Anesthesiology (MIJOANS) is an open access, peer-reviewed medical journal follows the Peer Review Guidelines according to
1. COPE with Ethical Guidelines for Peer Reviewers
2. Recommendations on Publication Ethics Policies for Medical Journals (WAME)
3. International Committee of Medical Journal Editors (ICMJE)
4. Open Access Scholarly Publishers Association

Medpulse International Journal of Anesthesiology follows the peer review system designed for each article published. Manuscript topics are normally approved by editor in chief. Formal peer review is conducted in collaboration with editorial board members and independent referees appointed by the editorial team of the journal. In case of a theme issue on a particular topic, the appointed Guest Editor is responsible for conducting peer review and to submit full review reports along with accepted manuscripts for the journal. We encourage our editorial teams to use the electronic submission and peer-review system to facilitate the peer-review process and support thorough record keeping.
Section Policies


Original Research Articles

Checked Open Submissions Checked Indexed Checked Peer Reviewed

Case Reports

Checked Open Submissions Checked Indexed Checked Peer Reviewed

Review Articles

Checked Open Submissions Checked Indexed Checked Peer Reviewed

Educational Forum

Checked Open Submissions Checked Indexed Checked Peer Reviewed

Editorial

Checked Open Submissions Checked Indexed Checked Peer Reviewed

Letter to the Editor

Checked Open Submissions Checked Indexed Checked Peer Reviewed

Short Communication

Checked Open Submissions Checked Indexed Checked Peer Reviewed

Corrigendum

Checked Open Submissions Checked Indexed Checked Peer Reviewed

Other

Checked Open Submissions Checked Indexed Checked Peer Reviewed


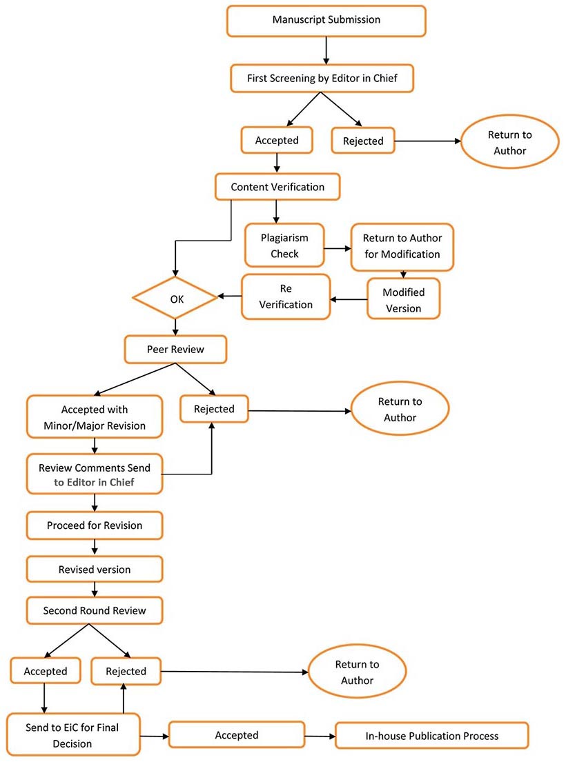
The below given flowchart explains the manuscript submission at a glance. Once the manuscript is submitted for publication, it is subjected to screening, quality assessment, reviewing, and further production processing involving language assessment, figure improvement, preparation of proofs and incorporation of required corrections.

FLOW

There will possible three decisions regarding Manuscript submitted
1. Accepted.
2. Accepted with Minor/Moderate Corrections.
3. Rejected.

Manuscript procedure time
The average time during which the preliminary assessment of manuscripts is conducted 30(Thirty days)
The average time during which the peer reviews of manuscripts are conducted 30(Thirty days)
The average time in which the article is published 15(Fifteen days)
After receiving reviewers favorable comment's on Manuscript, Editorial board will make final decision about publication of Manuscript.